今天是:2021年09月26日 星期日
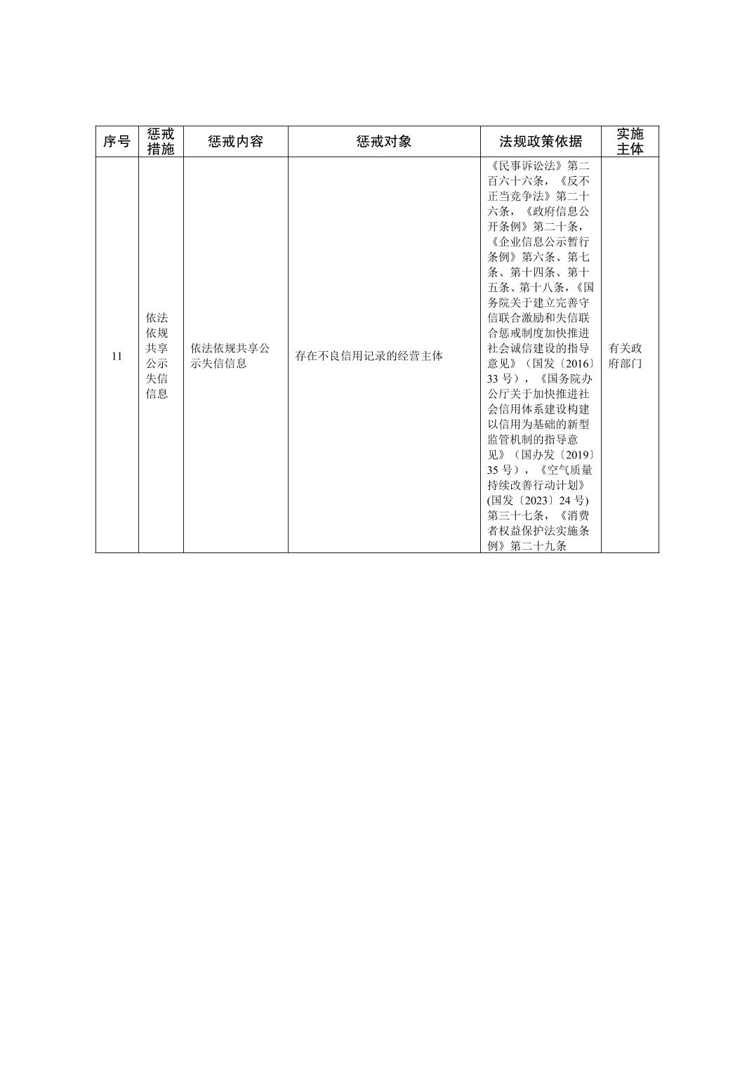
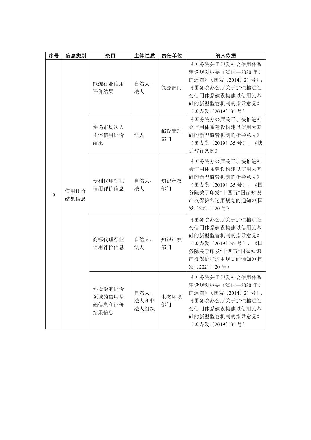
国家发展改革委 中国人民银行关于印发《全国公共信用信息基础目录(2025年版)》和《全国失信惩戒措施基础清单(2025年版)》的通知(发改财金规〔2025〕297号)
来源:南开区政务服务办公室 时间:2025-03-21 18:00:00


网站地图 | 关于我们 | 隐私声明 | 网站建设

主办单位:天津市南开区人民政府办公室 网站标识码:1201040001

津ICP备12005970号-1 津公网安备 12010402000899号

主办单位:天津市南开区人民政府办公室

网站标识码:1201040001

津ICP备12005970号-1

津公网安备 12010402000899号